Product Summary
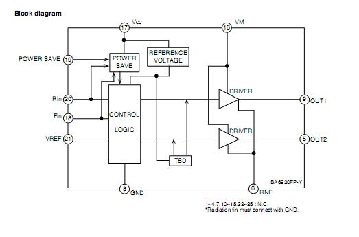
The BA6920FP-Y is an IC for small DC motor drive which has a wide operating voltage range. The BA6920FP-Y has four output modes such as forward, reverse, stop and brake. When the motor is stopped, all circuits turn off automatically. The BA6920FP-Y has 34V maximum operating voltage, so that it is useful for wide varieties of applications.
Parametrics
BA6920FP-Y absolute maximum ratings: (1) Supply voltage Vcc: 36V; (2) Power dissipation Pd: 1450mW; (3) Operating temperature range Topr: -30 to +85°C; (4) Storage temperature range Tstg: -55 to +150°C; (5) Output current IOUT: 1000mA.
Features
BA6920FP-Y features: (1) Wide operating voltage range : 6.5~34V; (2) Can be operated directly by TTL and CMOS; (3) Low power consumption while the motor is stopping due to built-in power save circuit; (4) Output high voltage can be set externally by VREF pin; (5) Built-in surge absorbing diode; (6) Built-in TSD (Thermal shut down ) circuit; (7) A signal ground and a power ground are provided separately, so that reversible/variable speed control is available by adding an electronic governor.
Diagrams
"
| Image | Part No | Mfg | Description | ![]() |
Pricing (USD) |
Quantity | ||||||||||||
|---|---|---|---|---|---|---|---|---|---|---|---|---|---|---|---|---|---|---|
![]() |
![]() BA6920FP-Y |
![]() |
![]() IC DRIVER REVERSE MOTOR HSOP25 |
![]() Data Sheet |
![]()
|
|
||||||||||||
![]() |
![]() BA6920FP-YE2 |
![]() ROHM Semiconductor |
![]() Motor / Motion / Ignition Controllers & Drivers IC MOTOR REVERSE |
![]() Data Sheet |
![]()
|
|
||||||||||||
(China (Mainland))









