Product Summary
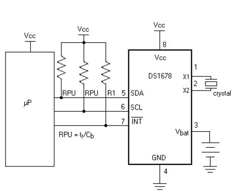
The DS1678S+ is a real-time clock (RTC) event recorder records the time and date of a nonperiodic, asynchronous event each time the INT pin is activated. The DS1678S+ records the seconds, minutes, hours, date, day of the week, month, year, and century when the first event occurs, and starts the 16-bit elapsed time counter (ETC). Subsequent events trigger the recording of the ETC into the event-log memory. This allows for up to 1025 events to be logged. Events can be logged while the device is operating from either VCC or VBAT.
Parametrics
DS1678S+ absolute maximum ratings: (1)Voltage Range on Any Pin Relative to Ground: -0.3V to +6.0V; (2)Operating Temperature Range (noncondensing): -40℃ to +85℃; (3)Storage Temperature Range: -55℃ to +125℃; (4)Soldering Temperature: See IPC/JEDEC J-STD-020 Specification.
Features
DS1678S+ features: (1)Real-Time Clock/Calendar in Binary-Coded; (2)Decimal (BCD) Format Counts Seconds, Minutes, Hours, Date, Month, Day of the Week, and Year with Leap Year Compensation and is Year 2000 Compliant; (3)Logs Up to 1025 Consecutive Events in Read-Only Battery-Backed Memory; (4)User-Programmable Event Trigger can be Triggered by the Falling Edge, Rising Edge, or Rising and Falling Edges of the INT Pin; (5)Event Counter Register Provides Data on the Number of Events that Have Been Logged inthe Current Event-Logging Mission Programmable RTC Alarm; (6)32-Byte, Battery-Backed, General-Purpose NV RAM; (7)I2C Serial InterfaceThree Resolution Options for Trade-Off; (8)Accuracy vs. Maximum Time Between Events -40℃ to +85℃ Industrial Temperature Range; (9)Underwriters Laboratory (UL) Recognized.
Diagrams

| Image | Part No | Mfg | Description | ![]() |
Pricing (USD) |
Quantity | ||||||||||||
|---|---|---|---|---|---|---|---|---|---|---|---|---|---|---|---|---|---|---|
![]() |
![]() DS1678S+ |
![]() Maxim Integrated Products |
![]() Real Time Clock Real-Time Event Recorder |
![]() Data Sheet |
![]()
|
|
||||||||||||
![]() |
![]() DS1678S+T&R |
![]() Maxim Integrated Products |
![]() Real Time Clock Real-Time Event Recorder |
![]() Data Sheet |
![]()
|
|
||||||||||||
(China (Mainland))










