Product Summary
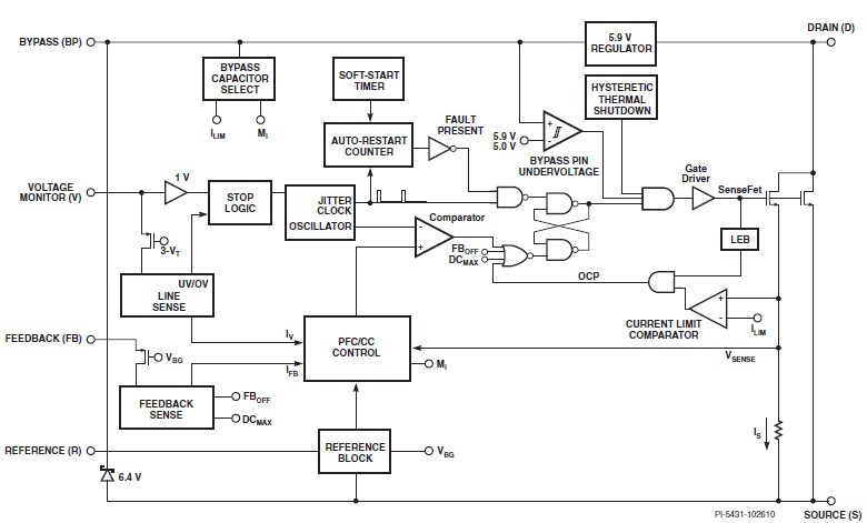
The LNK417EG is a LinkSwitch-PH LED Driver. The LinkSwitch-PH dramatically simplifies implementation of LED drivers requiring long lifetime, high efficiency, PF >0.9, and TRIAC dimming capability (LNK417EG). The single-stage combined power factor and constant-current controller eliminates a switching stage and the electrolytic bulk capacitor. The advanced primary-side control used by the LinkSwitch-PH device provides accurate constant current control while eliminating the need for an optocoupler and current sensing circuits. The LNK417EG incorporates a 725 V power FET, a continuous-mode PWM controller, a high voltage switched current source for self biasing, frequency jittering, protection circuitry including cycle-by-cycle current limit and hysteretic thermal shutdown.
Parametrics
LNK417EG absolute maximum ratings: (1)DRAIN Pin Peak Current: 5.44 A; (2)DRAIN Pin Voltage: -0.3 to 725 V; (3)BYPASS Pin Voltage: -0.3 to 9 V; (4)BYPASS Pin Current: 100 mA; (5)VOLTAGE MONITOR Pin Voltage: -0.3 to 9 V; (6)FEEDBACK Pin Voltage: -0.3 to 9 V; (7)REFERENCE Pin Voltage: -0.3 to 9 V; (8)Lead Temperature: 260 ℃; (9)Storage Temperature: -65 to 150 ℃; (10)Operating Junction Temperature: -40 to 150 ℃.
Features
LNK417EG features: (1)Single-stage combination of power factor correction and accurate constant-current (CC)output; (2)Enables very long lifetime designs (no electrolytic capacitors); (3)Eliminates optocoupler and all secondary current control circuitry; (4)Eliminates control loop compensation circuitry; (5)Simple primary-side PWM dimming interface; (6)Universal input voltage range; (7)LNK403-409 optimized for flicker-free TRIAC dimming.
Diagrams

| Image | Part No | Mfg | Description | ![]() |
Pricing (USD) |
Quantity | ||||||||||||
|---|---|---|---|---|---|---|---|---|---|---|---|---|---|---|---|---|---|---|
![]() |
![]() LNK417EG |
![]() Power Integrations |
![]() LED Lighting Drivers LED DRIVER 25 W (85-308 VAC) |
![]() Data Sheet |
![]()
|
|
||||||||||||
| Image | Part No | Mfg | Description | ![]() |
Pricing (USD) |
Quantity | ||||||||||||
![]() |
![]() LNK404EG |
![]() Power Integrations |
![]() LED Lighting Drivers LED DrvrTRIAC Dim 15 W (85-265 VAC) |
![]() Data Sheet |
![]()
|
|
||||||||||||
![]() |
![]() LNK405EG |
![]() Power Integrations |
![]() LED Lighting Drivers LED DrvrTRIAC Dim 18 W (85-265 VAC) |
![]() Data Sheet |
![]()
|
|
||||||||||||
![]() |
![]() LNK406EG |
![]() Power Integrations |
![]() LED Lighting Drivers LED DrvrTRIAC Dim 22 W (85-265 VAC) |
![]() Data Sheet |
![]()
|
|
||||||||||||
![]() |
![]() LNK407EG |
![]() Power Integrations |
![]() LED Lighting Drivers LED DrvrTRIAC Dim 25 W (85-265 VAC) |
![]() Data Sheet |
![]()
|
|
||||||||||||
![]() |
![]() LNK408EG |
![]() Power Integrations |
![]() LED Lighting Drivers LED DrvrTRIAC Dim 35 W (85-265 VAC) |
![]() Data Sheet |
![]()
|
|
||||||||||||
![]() |
![]() LNK409EG |
![]() Power Integrations |
![]() LED Lighting Drivers LED DrvrTRIAC Dim 50 W (85-265 VAC) |
![]() Data Sheet |
![]()
|
|
||||||||||||
(China (Mainland))









