Product Summary
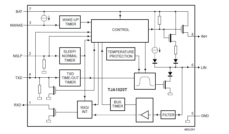
The TJA1020T/N1 is an interface between the LIN master/slave protocol controller and the physical bus in a Local Interconnect Network (LIN). The TJA1020T/N1 is primarily intended for in-vehicle sub-networks using baud rates from 2.4 up to 20 Kbaud. The transmit data stream of the TJA1020T/N1 at the TXD input is converted by the LIN transceiver into a bus signal with controlled slew rate and wave shaping to minimize EME. The LIN bus output pin is pulled HIGH via an internal termination resistor. For a master application an external resistor in series with a diode should be connected between pin INH or pin BAT and pin LIN. The receiver detects the data stream at the LIN bus input pin and transfers it via pin RXD to the microcontroller.
Parametrics
TJA1020T/N1 absolute maximum ratings: (1)VBAT supply voltage on pin BAT: -0.3 to +40 V; (2)VTXD, VRXD, VNSLP DC voltage on pins TXD, RXD and NSLP: -0.3 to +7 V; (3)VLIN DC voltage on pin LIN: -27 to +40 V; (4)VNWAKE DC voltage on pin NWAKE: -1 to +40 V; (5)INWAKE current on pin NWAKE (only relevant if VNWAKE < VGND - 0.3 V; current will flow into pin GND): -15mA; (6)VINH DC voltage on pin INH: -0.3 to VBAT + 0.3 V; (7)IINH output current at pin INH: -50 to +15 mA; (8)Vtrt(LIN)transient voltage on pin LIN (ISO7637): -150 to +100 V; (9)Tvj virtual junction temperature: -40 to +150 ℃; (10)Tstg storage temperature: -55 to +150 ℃.
Features
TJA1020T/N1 features: (1)Baud rate up to 20 Kbaud; (2)Very low ElectroMagnetic Emission (EME); (3)High ElectroMagnetic Immunity (EMI); (4)Low slope mode for an even further reduction of EME; (5)Passive behaviour in unpowered state; (6)Input levels compatible with 3.3 and 5 V devices; (7)Integrated termination resistor for Local Interconnect Network (LIN)slave applications; (8)Wake-up source recognition (local or remote).
Diagrams

| Image | Part No | Mfg | Description | ![]() |
Pricing (USD) |
Quantity | ||||
|---|---|---|---|---|---|---|---|---|---|---|
![]() |
![]() TJA1020T/N1,112 |
![]() NXP Semiconductors |
![]() RF Transceiver LIN TRANSCEIVER |
![]() Data Sheet |
![]() Negotiable |
|
||||
![]() |
![]() TJA1020T/N1,118 |
![]() NXP Semiconductors |
![]() RF Transceiver LIN TRANSCEIVER |
![]() Data Sheet |
![]() Negotiable |
|
||||
(China (Mainland))









