Product Summary
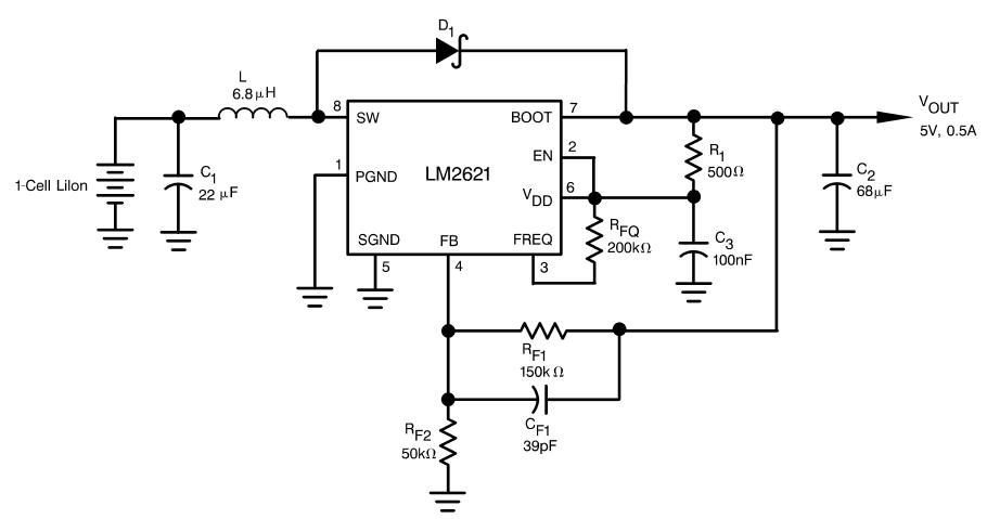
The LM2621MMX/NOPB is a high efficiency, step-up DC-DC switching regulator for battery-powered and low input voltage systems. It accepts an input voltage between 1.2V and 14V and converts it into a regulated output voltage. The output voltage can be adjusted between 1.24V and 14V. It has an internal 0.17W N-Channel MOSFET power switch. Efficiencies up to 90% are achievable using the LM2621MMX/NOPB. The applications of the LM2621MMX/NOPB include PDAs, Cellular Phones, 2-Cell and 3-Cell Battery-Operated Equipment, PCMCIA Cards, Memory Cards, Flash Memory Programming, TFT/LCD Applications, 3.3V to 5.0V Conversion, GPS Devices, Two-Way Pagers, Palmtop Computers.
Parametrics
LM2621MMX/NOPB absolute maximum ratings: (1)SW Pin Voltage: -0.5 V to 14.5V; (2)BOOT, VDD, EN and FB Pins: -0.5V to 10V; (3)FREQ Pin: 100μA; (4)θJA: 240℃/W; (5)TJmax: 150℃; (6)Storage Temperature Range: -65℃ to +150℃; (7)Lead Temp. (Soldering, 5 sec): 260℃; (8)Power Dissipation (TA=25℃): 500mW.
Features
LM2621MMX/NOPB features: (1)Small Mini-SO8 Package (Half the Footprint of Standard 8-Pin SO Package); (2)1.09 mm Package Height; (3)Up to 2 MHz Switching Frequency; (4)1.2V to 14V Input Voltage; (5)1.24V - 14V Adjustable Output Voltage; (6)Up to 1A Load Current; (7)0.17 W Internal MOSFET; (8)Up to 90% Regulator Efficiency; (9)80 μA Typical Operating Current; (10)<2.5μA Guaranteed Supply Current In Shutdown.
Diagrams

| Image | Part No | Mfg | Description | ![]() |
Pricing (USD) |
Quantity | ||||||||||||
|---|---|---|---|---|---|---|---|---|---|---|---|---|---|---|---|---|---|---|
![]() |
![]() LM2621MMX/NOPB |
![]() National Semiconductor (TI) |
![]() DC/DC Switching Controllers |
![]() Data Sheet |
![]()
|
|
||||||||||||
| Image | Part No | Mfg | Description | ![]() |
Pricing (USD) |
Quantity | ||||||||||||
![]() |
![]() LM26 |
![]() Other |
![]() |
![]() Data Sheet |
![]() Negotiable |
|
||||||||||||
![]() |
![]() LM26001 |
![]() Other |
![]() |
![]() Data Sheet |
![]() Negotiable |
|
||||||||||||
![]() |
![]() LM26001BMH/NOPB |
![]() National Semiconductor (TI) |
![]() Switching Converters, Regulators & Controllers |
![]() Data Sheet |
![]()
|
|
||||||||||||
![]() |
![]() LM26001BMHX/NOPB |
![]() National Semiconductor (TI) |
![]() Switching Converters, Regulators & Controllers |
![]() Data Sheet |
![]()
|
|
||||||||||||
![]() |
![]() LM26001EVAL |
![]() National Semiconductor (TI) |
![]() Power Management IC Development Tools EVAL BD FOR LM26001 |
![]() Data Sheet |
![]()
|
|
||||||||||||
![]() |
![]() LM26001MXA |
![]() National Semiconductor (TI) |
![]() Switching Converters, Regulators & Controllers |
![]() Data Sheet |
![]()
|
|
||||||||||||
(China (Mainland))










