Product Summary
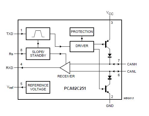
The PCA82C251T/N3 is a interface between the CAN protocol controller and the physical bus. The PCA82C251T/N3 is primarily intended for applications (up to 1Mbaud) in trucks and buses. The PCA82C251T/N3 provides differential transmit capability to the bus and differential receive capability to the CAN controller.
Parametrics
PCA82C251T/N3 absolute Maximum Ratings: (1) supply voltage: -0.3V to +7V; (2) DC voltage at pins1,4,5 and8: -0.3V to (Vcc +0.3V) ; (3) DC voltage at pin6 (CANL) : -36V to +36V; (4) DC voltage at pin7 (CANH) : -36V to +36V; (5) transient voltage on pins 6 and 7 : -200V to +200V; (6) storage temperature: -55°C to +150°; (7) ambient temperature: -40°C to +125°; (8) virtual junction temperature: -40°C to +150°; (9) electrostatic discharge voltage: -2500V to +2500V, -250V to +250V.
Features
PCA82C251T/N3 features: (1) Fully compatible with the ISO11898-24V standard; (2) Slope control to reduce RFI; (3)Thermally protected; (4) Short-circuit proof to battery and ground in 24V powered systems; (5) Low-current standby mode; (6) An unpowered node does not disturb the bus lines; (7) At least 110nodes can be connected; (8) High speed (up to 1Mbaud) ; (9) High immunity against electromagnetic interference.
Diagrams

| Image | Part No | Mfg | Description | ![]() |
Pricing (USD) |
Quantity | ||||
|---|---|---|---|---|---|---|---|---|---|---|
![]() |
![]() PCA82C251T/N3 |
![]() Other |
![]() |
![]() Data Sheet |
![]() Negotiable |
|
||||
![]() |
![]() PCA82C251T/N3,112 |
![]() NXP Semiconductors |
![]() Network Controller & Processor ICs 24V CAN TRNSCVR SO |
![]() Data Sheet |
![]() Negotiable |
|
||||
![]() |
![]() PCA82C251T/N3,118 |
![]() NXP Semiconductors |
![]() Network Controller & Processor ICs CAN TRANSCEIVER 24V SYSTEMS |
![]() Data Sheet |
![]() Negotiable |
|
||||
(China (Mainland))










