Product Summary
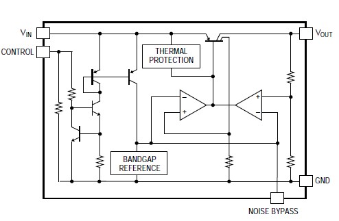
The TK11245CMCL-G is a voltage regulator with ON/OFF switch. The TK11245CMCL-G can be controlled by TTL or CMOS logic levels. The TK11245CMCL-G is in the ON state when the control pin is pulled to a logic high level. An internal PNP pass transistor is used to achieve a low dropout voltage of 70 mV (typ.) at 30 mA load current. The load current is internally monitored and the device will shutdown in the presence of a short circuit or overcurrent condition at the output. The TK11245CMCL-G is available in either 6 pin SOT-23L or 5 pin SOT-89-5 surface mount packages.
Parametrics
TK11245CMCL-G absolute maximum ratings: (1)Supply Voltage: 16 V; (2)Power Dissipation SOT-23L: 400 mW; (3)Power Dissipation SOT-89-5: 800 mW; (4)Storage Temperature Range: -55 to +150 °C; (5)Operating Temperature Range: -30 to +80 °C; (6)Lead Soldering Temp. (3 sec.): 230 °C; (7)Junction Temperature: 150 °C.
Features
TK11245CMCL-G features: (1)High Voltage Precisioat ± 2.4%; (2)Active High On/Off Control; (3)Very Low Dropout Voltage 80 mV at 30 mA; (4)Very Low Noise; (5)Very Small SOT-23L or SOT-89-5 Surface Mount Packages; (6)Internal Thermal Shutdown; (7)Short Circuit Protection.
Diagrams

![]() |
![]() TK11031 |
![]() Other |
![]() |
![]() Data Sheet |
![]() Negotiable |
|
||||
![]() |
![]() TK11032 |
![]() Other |
![]() |
![]() Data Sheet |
![]() Negotiable |
|
||||
![]() |
![]() TK11033 |
![]() Other |
![]() |
![]() Data Sheet |
![]() Negotiable |
|
||||
![]() |
![]() TK11034 |
![]() Other |
![]() |
![]() Data Sheet |
![]() Negotiable |
|
||||
![]() |
![]() TK11041 |
![]() Other |
![]() |
![]() Data Sheet |
![]() Negotiable |
|
||||
![]() |
![]() TK11042 |
![]() Other |
![]() |
![]() Data Sheet |
![]() Negotiable |
|
||||
(China (Mainland))








