Product Summary
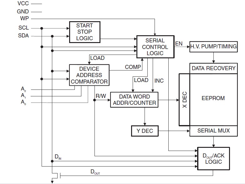
The AT24C512BW-SH-T is a Two-wire Serial EEPROM. The AT24C512BW-SH-T provides 524,288 bits of serial electrically erasable and programmable read only memory (EEPROM) organized as 65,536 words of 8 bits each. The AT24C512BW-SH-T cascadable feature allows up to eight devices to share a common two-wire bus. The AT24C512BW-SH-T is optimized for use in many industrial and commercial applications where low-power and low-voltage operation are essential. The AT24C512BW-SH-T is available in space-saving 8-pin PDIP, 8-lead JEDEC SOIC, 8-lead EIAJ SOIC, 8-lead TSSOP, 8-ball dBGA2 and 8-lead Ultra Thin SAP packages. In addition, the entire family is available in 1.8V (1.8V to 3.6V) and 2.5V (2.5V to 5.5V) versions.
Parametrics
AT24C512BW-SH-T absolute maximum ratings: (1)Operating Temperature: –55℃ to +125℃; (2)Storage Temperature: –65℃ to +150℃; (3)Voltage on Any Pin with Respect to Ground: –1.0V to +7.0V; (4)Maximum Operating Voltage: 6.25V; (5)DC Output Current: 5.0 mA.
Features
AT24C512BW-SH-T features: (1)Internally Organized 65,536 x 8; (2)Two-wire Serial Interface; (3)Schmitt Triggers, Filtered Inputs for Noise Suppression; (4)Bidirectional Data Transfer Protocol; (5)1 MHz (2.5V, 5.5V), 400 kHz (1.8V)Compatibility; (6)Write Protect Pin for Hardware and Software Data Protection; (7)128-byte Page Write Mode (Partial Page Writes Allowed); (8)Self-timed Write Cycle (5 ms Max); (9)High Reliability – Endurance: 1,000,000 Write Cycles – Data Retention: 40 Years; (10)Lead-free/Halogen-free Devices; (11)8-lead PDIP, 8-lead JEDEC SOIC, 8-lead EIAJ SOIC, 8-lead TSSOP, 8-ball dBGA2, and 8-lead Ultra Thin Small Array (SAP)Packages; (12)Die Sales: Wafer Form, Waffle Pack and Bumped Die.
Diagrams

| Image | Part No | Mfg | Description | ![]() |
Pricing (USD) |
Quantity | ||||||||||||
|---|---|---|---|---|---|---|---|---|---|---|---|---|---|---|---|---|---|---|
![]() |
![]() AT24C512BW-SH-T |
![]() Atmel |
![]() EEPROM 8 EIAJ 2.5V - 8 EIAJ 1.8V |
![]() Data Sheet |
![]()
|
|
||||||||||||
| Image | Part No | Mfg | Description | ![]() |
Pricing (USD) |
Quantity | ||||||||||||
![]() |
![]() AT24C |
![]() Other |
![]() |
![]() Data Sheet |
![]() Negotiable |
|
||||||||||||
![]() |
![]() AT24C01 |
![]() Other |
![]() |
![]() Data Sheet |
![]() Negotiable |
|
||||||||||||
![]() |
![]() AT24C01-10PC |
![]() Atmel |
![]() IC SEEPROM 1K 8DIP |
![]() Data Sheet |
![]() Negotiable |
|
||||||||||||
![]() |
![]() AT24C01-10PC-1.8 |
![]() Atmel |
![]() IC SEEPROM 1K 1.8V 8DIP |
![]() Data Sheet |
![]() Negotiable |
|
||||||||||||
![]() |
![]() AT24C01-10PC-2.5 |
![]() Atmel |
![]() IC SEEPROM 1K 2.5V 8DIP |
![]() Data Sheet |
![]() Negotiable |
|
||||||||||||
![]() |
![]() AT24C01-10PC-2.7 |
![]() Atmel |
![]() IC SEEPROM 1K 2.7V 8DIP |
![]() Data Sheet |
![]() Negotiable |
|
||||||||||||
(China (Mainland))











