Product Summary
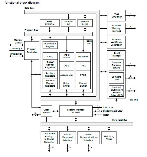
The TMS320F240PQS is a member of a family of DSP controllers based on the TMS320C2xx generation of 16-bit fixed-point digital signal processors (DSPs) . The TMS320F240PQS combines the enhanced TMS320 architectural design of the C2xLP core CPU for low-cost, high-performance processing capabilities and several advanced peripherals optimized for motor/motion control applications.
Parametrics
TMS320F240PQS absolute maximum ratings: (1) Supply voltage range, VDD+: -0.3 to 7V; (2) Input voltage range: -0.3 to 7V;(3) Output voltage range: -0.3 to 7V; (4) Operating free-air temperature range, TA: -40 to 85°C (L version) , -40 to 125°C (A version) , -55 to 150°C (S, Q) .
Features
TMS320F240PQS features: (1) High-Performance Static CMOS Technology; (2) Includes the T320C2xLP Core CPU; (3) Industrial and Automotive Temperature Available; (4) Event-Manager Module; (5) Dual 10-Bit Analog-to-Digital Conversion Module; (6) 28 Individually Programmable, Multiplexed I/O Pins; (7) Phase-Locked-Loop (PLL)-Based Clock Module; (8) Four Power-Down Modes for Low-Power Operation; (9) Six External Interrupts (Power Drive Protect, Reset, NMI, and Three Maskable Interrupts) ; (10) Development Tools Available.
Diagrams

| Image | Part No | Mfg | Description | ![]() |
Pricing (USD) |
Quantity | ||||
|---|---|---|---|---|---|---|---|---|---|---|
![]() |
![]() TMS320F240PQS |
![]() Texas Instruments |
![]() Digital Signal Processors & Controllers (DSP, DSC) 32B Dig Sig Cntrllr w/ Flash |
![]() Data Sheet |
![]() Negotiable |
|
||||
| Image | Part No | Mfg | Description | ![]() |
Pricing (USD) |
Quantity | ||||
![]() |
![]() TMS3112 |
![]() Other |
![]() |
![]() Data Sheet |
![]() Negotiable |
|
||||
![]() |
![]() TMS3121 |
![]() Other |
![]() |
![]() Data Sheet |
![]() Negotiable |
|
||||
![]() |
![]() TMS320 |
![]() Other |
![]() |
![]() Data Sheet |
![]() Negotiable |
|
||||
![]() |
![]() TMS32010 |
![]() Other |
![]() |
![]() Data Sheet |
![]() Negotiable |
|
||||
![]() |
![]() TMS320AV7110 |
![]() Other |
![]() |
![]() Data Sheet |
![]() Negotiable |
|
||||
![]() |
![]() TMS320BC51PQ100 |
![]() Texas Instruments |
![]() Digital Signal Processors & Controllers (DSP, DSC) TMS320C51PQ - 132QFP - 100MHZ/BOOT CODE |
![]() Data Sheet |
![]() Negotiable |
|
||||
(China (Mainland))










